
11月25日,由工业和信息化部、重庆市人民政府联合主办的2025中国产业转移发展对接活动(重庆)在重庆悦来国际会议中心举行。《重庆日报》在《智链生态·渝见未来——2025中国产业转移发展对接活动(重庆)会刊》中推出合川专版,刊发合川区打造发展现代制造业成效报道《立足工业强区 强化招商引资 致力企业培育 合川加快打造成渝中部地区先进制造业基地》。

兴产业 锚定关键强支撑
制造业、民营经济,历来是合川区拼经济抓发展的关键支撑。近年来,合川区坚持一张蓝图绘到底,勠力同心拼经济抓落实,推动各项事业实现新突破,发展态势持续向上向好。
初冬,位于合川高新区的重庆平伟汽车系统有限公司,火热的生产氛围冲淡了寒意。新能源汽车的电池托盘、电池箱源源不断下线,第一时间被送往长安、赛力斯、长城、比亚迪等合作企业。
3月签约,9月投产,2023年落户合川的平伟汽车,以惊人的速度完成了从蓝图到量产的跨越。随之,安瑞光电、四川建安、舜驱动力等一批新能源汽车产业链配套企业纷至沓来,为合川的智能网联新能源汽车零部件产业壮大奠定了坚实基础。
平伟汽车及智能网联新能源汽车零部件产业的不断壮大,成为合川制造业和民营经济加速崛起、营商环境持续优化的生动范例。
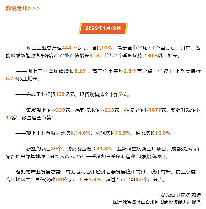
近年来,合川区大力实施工业倍增计划,迭代构建“2446”产业体系。今年1-3季度“两主四特”实现产值316.9亿元、增长15.8%,集群发展的态势日益显现。其中,智能网联新能源汽车零部件产业产值连续7个季度保持了30%以上增长,火锅食材、现代中药、摩托车、日用玻璃产值保持8%以上增速。目前,“两主四特”集聚规上企业225家,占规上企业总数67.8%,产值占规上总产值70%以上。
民营经济是我国经济的重要组成部分,在稳增长、促创新、增就业、惠民生等方面发挥着重要作用。在合川,像平伟汽车一样的优秀民营企业,已成为“2446”产业体系的重要力量。2024年,全区民营规上工业产值达552.1亿元、增长9.6%、高于全市4.4个百分点,规上制造业企业民营占比88%,高新技术企业民营占96.9%,专精特新中小企业民营占96.8%。建雅汽车电驱桥“三合一”成功研发量产,长兴汽车离合器结构成功用于摩托车动力总成,莎公主、凯鸿等火锅食材企业贡献了西南地区三分之一的毛肚产量,德佳罐头加工能力领先西南地区。

抓机遇 打造区域经济新引擎
今年,全市民营经济、制造业高质量发展大会、推动智能网联新能源汽车之都建设座谈会相继召开,发出了推动高质量发展的最强音和动员令。面对全新的机遇和挑战,合川怎么干?合川给出的答案是:突出“项目为王、产业为纲、企业为本”,壮大民营经济,打造区域经济高质量发展的新引擎。
坚持项目为王增动能。抓住项目这个关键,推动资源跟着项目走、要素围着项目转、力量聚焦项目干,全力稳投资促放量。9月19日,2025年合川区第三季度制造业项目集中签约仪式举行。此次签约项目46个,协议总投资108亿元,为合川建设成渝中部地区先进制造业基地再添新动能。
众多项目中,总投资20亿元的成都致远汽车零部件总部基地级项目格外亮眼。成都致远系赛力斯核心供应商,主要生产大模块白车身,因被合川区的“近地化”区位优势和营商环境所吸引,决定在合川购置100余亩土地和5万余方厂房实施新项目。纷至沓来的好项目,为合川产业带来了源源不断的发展“活水”。
坚持产业为纲强支撑。合川今年突出“集群”“集约”“集势”发展,盯住“建设成渝中部地区先进制造业基地”务实干。锚定工业“促倍增、达千亿”奋斗目标,坚定不移走工业强区之路,大力推动产业高端化、智能化、绿色化发展,力争年内新增规上工业企业40家、总数达350家,规上工业产值突破600亿元、增速保持在10%以上。
坚持企业为本固根基。坚定不移地坚持和落实“两个毫不动摇”,大力促进“两个健康”,持续提升民营经济创新力、竞争力和综合实力,力争全年民营经济增加值增长6%,民营主体累计突破10万户。力争实现50亿级企业2家,20亿级企业4家,10亿级企业5家。

服好务 持续优化营商环境
11月4日,海内外川渝涉侨商协会合作发展大会参访活动择址合川举行,来自近32个国家和地区的70余名侨商代表齐聚合川,参观考察产业发展、城市建设,并出席招商推介会。
众多嘉宾前往梅香园、平伟汽车、希尔安药业等合川优秀企业,听取情况介绍、感受创新成果,详细了解企业发展新气象。
“我们一定拿出实打实的诚意、心贴心的服务,着力打造‘在者舒心、来者倾心’的营商环境,回报每一份信任与选择,让每一位来合川客商都放心投资、专心创业、顺心发展!”合川区相关负责人在活动中表示。
营商环境,是企业生存发展的土壤,体现着地方经济发展的“软实力”。近年来,合川区聚力打造“合家亲”营商品牌,着力营造“在者舒心、来者倾心”的营商环境。各级干部秉承“企业为本”,“企业无小事”理念,“一对一”服务企业,“企呼我应”平台受理事项办结率、满意率均达100%。特别是制定出台的“双十条”(激励干部解放思想敢为敢干“十条措施”,服务发展“十不准”),极大地促进了营商环境持续向好。
乘势而上,合川今年提出优化营商环境“新十条”,打造“在者舒心、来者倾心”的营商环境升级版,为高质量发展持续赋能添彩。
全新的优化举措包括:提高行政审批效率、迭代政企沟通机制、保障市场公平竞争、规范涉企行政执法、优化涉企金融服务、推动企业降本增效、优化信用体系建设、落实招投标及政府采购支持机制、及时兑现惠企政策、大力维护企业权益等。
奋楫勇担当,展现新作为。合川区将全面贯彻落实党的二十届四中全会精神,认真落实市委决策部署,坚定发展信心,抢抓历史机遇,主动担当作为,聚力打造“两地、两城、一枢纽、一试验区”,着力夯实“发展盘”“保障盘”,全面加快合川建设现代化区域中心城市步伐,为推动现代化新重庆建设作出新的更大贡献。

总编辑:杨 彪
副总编:吴显峰
审 核:蒲娅娜
校 对:曹国会
责 编:罗孝琴 徐丽华
来 源:《重庆日报》(2025年11月25日08版)




